全国
欢迎访问 阅信息网
资讯频道
家电品牌
家电维修
维修知识
推广
热搜:
全国客服热线
全国统一服务热线
24小时服务热线
附近服务网点
全国报修网点
全国报修
附近上门服务网点
24小时服务电话
家电上门服务
故障原因分析及处理
首页
资讯频道
家电品牌
家电维修
维修知识
女装货源
日用品货源
化妆品货源
养生知识
首页
>
资讯频道
>
今日热搜
富平县农村信用合作联社被罚38.58万元:违反支付结算、金融统计、征信、反洗钱、金融科技管理规定头条热点
更新时间: 2026-03-27 00:03
发布时间: 3小时前
221
0
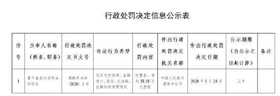
核心提示: 3月26日金融一线消息,中国人民银行渭南市分行行政处罚决定信息公示表显示,富平县农村信用合作联社因违反支付结算、金融统计、征信、反洗钱、金融科技管理规定,处警告,并处罚款38.58万元。
3月26日金融一线消息,中国人民银行渭南市分行行政处罚决定信息公示表显示,富平县农村信用合作联社因违反支付结算、金融统计、征信、反洗钱、金融科技管理规定,处警告,并处罚款38.58万元。
点赞
0
反对
0
举报
0
收藏
0
打赏
0
评论
0
分享
0
更多
>
同类资讯频道
• 美国联邦通信委员会推进将电信呼叫中心迁回美国
• 特朗普称伊朗冲突对石油和股市的影响未达其预期
• 零售企业警告:若伊朗冲突持续数月,将上调商品
• 若美以对伊战事持续至夏季 欧洲将面临能源短缺
• 无缝钢管制造商Tenaris通过收购AllTorque扩大加
• 伊朗通过中间人回应美15点停火提议 提出明确前
• 开盘:美股周四低开 特朗普警告伊朗谈判代表“
• Capricorn Energy因埃及合资企业计提费用报告亏
• ETF日报:边际改善明显且位置相对较低,新能源
• 美国向中东增兵数千,三大攻击场景浮出水面具体
推荐图文
推荐资讯频道
点击排行
391
1
GTC泽汇资本:链上黄金引领周末价格发现新纪元内容具体是什么
383
2
Kohl’s百货第四季度转型遇阻,但CEO仍对进展持乐观态度具体真相是什么
382
3
EIA报告:美国12月石油产量降至2025年6月以来最低水平网友怎么看
382
4
兴华基金高管层月内再调整:李坤升任副总经理网友刷爆了
381
5
3月1日至今仅77艘船通过霍尔木兹海峡内容具体是什么
379
6
伊朗称美国和以色列于3月1日袭击了纳坦兹核设施内容具体是什么
379
7
中际旭创:公司订单饱满,产能利用率充足内容具体是什么
376
8
华润银行悄然改名内容具体是什么
375
9
1-2月工业增加值同比增长6.3%,高技术制造业增势强劲具体怎么回事
网站首页
|
关于我们
|
联系方式
|
使用协议
|
版权隐私
|
网站地图
|
排名推广
|
广告服务
|
积分换礼
|
网站留言
|
RSS订阅
|
违规举报
|
鄂ICP备2020015483号-5
温馨提示:部分信息来自互联网:侵删联系邮件hh313la#qq.com,感谢
(c)2008-2020 www.yuexinxi.com 阅信息网 SYSTEM All Rights Reserved