炒股就看,权威,专业,及时,全面,助您挖掘潜力主题机会!
来源:中国经济网
近日,网络上流传一则关于上调出厂价的消息,称“茅台宣布调整53度飞天茅台出厂价,从1169元/瓶上调至1299元/瓶,单瓶上涨130元,涨幅约11%。2026年2月24日起开始执行。与此同时,官方建议零售价1499元/瓶保持不变”。
对此,媒体向贵州茅台求证后获悉,该消息纯属谣言。一位业内人士表示,对于上市酒企而言,调整核心产品出厂价格属于“重大事项”,必须通过正式公告对外披露。截至目前,贵州茅台并无相关公告发布。
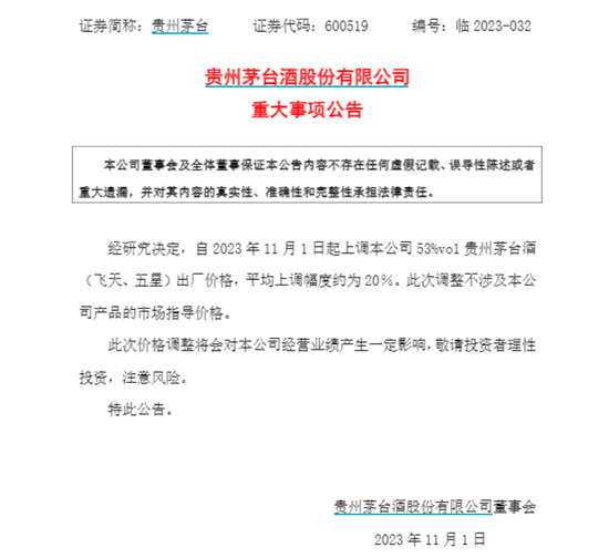
根据公开信息,茅台最近一次出厂价调整是在2023年11月1日,将53%vol飞天茅台出厂价从969元/瓶上调至1169元/瓶,涨幅约20%,但市场指导价保持1499元/瓶不变。

