来自福建的李女士近日向澎湃公众互动平台“服务湃”反映称,国庆假期期间,她在微信朋友圈看到“柴米life家政”投放的399元5次家政服务广告,但下单购买后却迟迟预约不了家政服务,申请退款也被一直推后,至今未能退款成功。

微信朋友圈投放的柴米life家政服务广告
李女士在网上发了自己的维权经历,发现不止自己一个人有如此遭遇。李女士称,“柴米life家政”所涉公司广州市赢家营销服务有限公司,背后疑还关联着“赢家到家”“细馨到家”等多个家政服务小程序。
10月29日,澎湃新闻记者试图登录“柴米life家政”小程序,页面显示该程序由于违反平台运营规范,暂时无法访问。
对此,“柴米life家政”工作人员表示,目前公司正常办公中,对于申请退款的用户,接下来将会分批次退款。未申请退款的用户,可以延长使用期限6个月,并优化服务标准并启用交付预约服务。但该工作人员未告知具体交付服务时间和退款时间。
点击微信朋友圈投放的家政广告,购买后无法兑现服务
据李女士介绍,国庆假期期间,她在微信朋友圈刷到“柴米life家政”推出的双节家政特惠广告,称399元可购买“双节钜惠4小时/3小时日常保洁-【买3送2】3小时日常保洁”套餐,即399元可购买5次3小时家政服务。
随后,李女士花费399元下单了该服务。之后,李女士发现小程序里的服务预约显示10月“已约满”,无法再进行预约。10月10日,李女士看到小程序可以预约家政保洁服务,随即进行了预约,但等待3天后,也未等到派单反馈。
“我去‘柴米life家政’小程序里找客服,但一直显示当前无空闲客服,请留言或稍后咨询。”当天,李女士决定申请退款,“线上客服一直显示无空闲客服,我打给电话客服后,客服说7个工作日内会审核退款。”
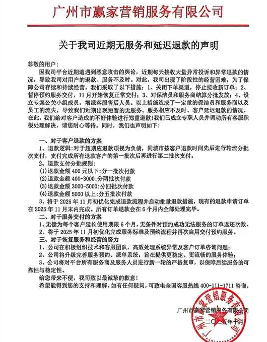
没有等到退款,10月13日,李女士看到了“柴米life家政”公众号发布的一条“重要公告”,称:“我司平台近期遭遇恶意攻击与不实舆论影响,导致系统后台出现批量异常投诉及退款,退款订单的周期从原7天内完成调整为长期,具体时间请留意相关公告。”
无法提供服务,退款时间又变成了没有具体时间的“长期”,是不是被骗了?随后李女士在社交平台发布了自己的经历,没想到不少人都遭遇了类似的情况,“金额从几百块钱到几千块钱不等,有的消费者在9月就提交了退款申请,到现在都没有收到钱。”
除了消费者,还有家政阿姨找到了李女士,称自己在该平台接单服务后,却没有收到报酬。根据李女士提供的聊天截图,一名家政阿姨称,该公司以105元/次的价格让家政公司出阿姨接单,但卖给消费者却是79元/次。

李女士称付款后预约无人接单、退款也无客服回应
10月23日,“柴米life家政”再发声明,称“将于11月初优化完成退款流程并启动批量退款措施,所有退款订单将于11月末内完成,所有退款将于6个月内全部处理完毕。”但无法找到的客服,一拖再拖的退款,让李女士等人觉得难以信服。

柴米生活所属公司发布声明,称将会分批次退款。
公司被质疑“换名”运作
在维权过程中,李女士等消费者发现,公众号多次发公告的抬头和落款公司均为“广州市赢家营销服务有限公司”。工商信息显示,该公司成立于2024年3月8日,目前为存续状态。2025年5月,该公司申请注册了“柴米生活”商标。
维权群里,有消费者称,7月份购买家政套餐时,支付页面显示的还是“赢家到家”,后更名为“柴米life家政”。还有消费者称,自己购买家政套餐的小程序为“细馨到家”,同样面临无法预约无法退款的问题,收款方也为“广州市赢家营销服务有限公司”。
李女士称,自己也曾向微信平台反映此事,但未得到解决,“我们当时就是看中微信大平台,投放的广告有保障才买的,结果微信说钱已经给到商家了,他们不能拦截,让我们通过法律途径解决。”
10月29日,澎湃新闻记者试图登录“柴米life家政”小程序,页面显示该程序由于违反平台运营规范,暂时无法访问。
同日,微信平台客服人员回应澎湃新闻称,近期平台发现“柴米life家政”商家出现大量用户投诉,平台立即停止了其广告推广,并对其小程序进行了限制新用户访问、增加风险提示等处置,并持续督促商家切实处理用户投诉与售后问题,目前商家已通过官方账号“柴米life家政”公布最新退款解决方案,平台会持续关注商家处理进展。
10月31日,记者就此事联系“柴米life家政”微信公众号,公众号工作人员表示,目前公司正常办公中,但遭遇了恶意攻击的舆论,导致收到大量异常投诉和异常退款,造成用户退款、服务不及时。对于申请退款的用户,接下来将会分批次退款。未申请退款的用户,可以延长使用期限6个月,到11月将优化服务标准并启用交付预约服务。
11月1日,该公司发布《关于我司正常办公与服务的声明》,其中称,目前公司运营平稳,不存在“失联”隐患,公司暂无法履约上门服务,预约服务渠道将尽快开通。但对于用户申请退款何时能到账,该声明未给出明确时间。
